繁体
网站首页
首页
机构概况
新闻资讯
政府信息公开
办事服务
互动交流
当前位置:
首页
>
新闻资讯
>
科室工作
>
地震和地质灾害救援科
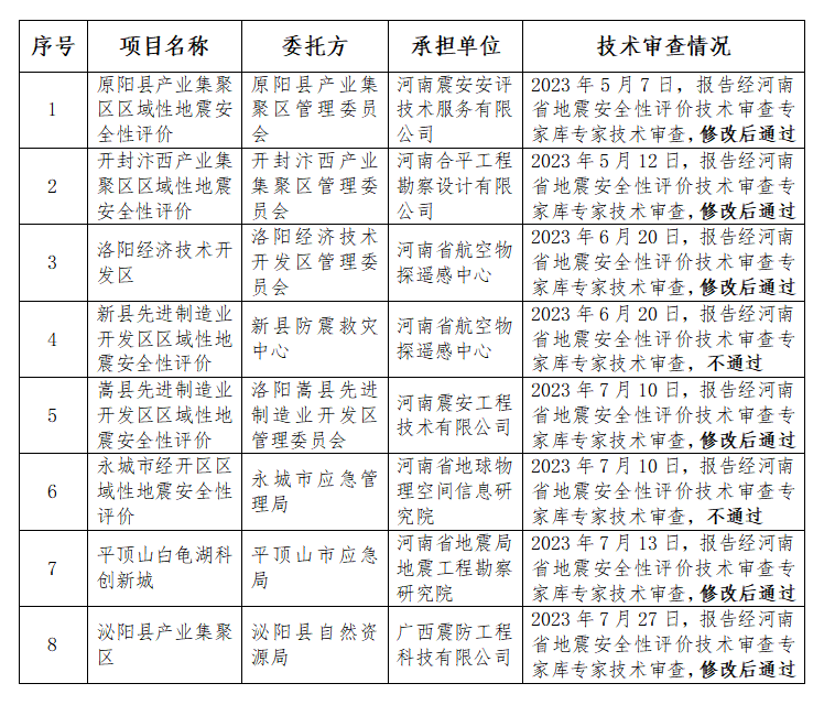
河南省区域性地震安全性评价报告技术审查情况公示(2023年第三次)
发布日期:2023-12-06 17:22
阅读:
次
字号:
大
中
小
扫一扫在手机打开当前页
打印本页
返回顶部