繁体
网站首页
首页
机构概况
新闻资讯
政府信息公开
办事服务
互动交流
当前位置:
首页
>
新闻资讯
>
科室工作
>
工贸行业安全监督科
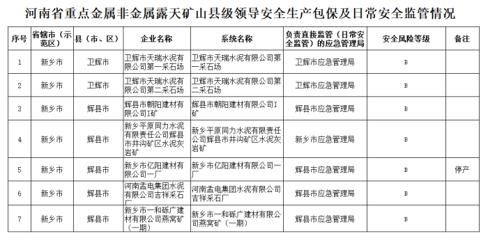
新乡市重点露天矿山领导包保及日常安全监管情况样表月底报
发布日期:2023-05-10 10:26
阅读:
次
字号:
大
中
小
扫一扫在手机打开当前页
打印本页
返回顶部